根据2021年青岛市卫生健康系统招才引智双选会及校园招聘计划安排,现将我院2021年招才引智双选会及校园招聘有关事宜公告如下:
长春站
(一)时间
11月14日(星期六)8:30-11:30。
(二)地点
长春中医药大学体育馆(长春市净月国家高新技术产业开发区博硕路1035号)。
(三)根据长春中医药大学活动要求,本次招聘会现场仅限吉林省内高校毕业生参加。
有关要求
1.请各位考生熟知高校入场和疫情防控要求,服从学校的管理,并做好个人防护,以免贻误应聘。
2.对应聘我院通过现场初选,取得后期考核资格的人员,由我院组织回青考核,具体考核时间另行通知。
3.其他要求详见我院2021年招才引智双选会及校园招聘简章。
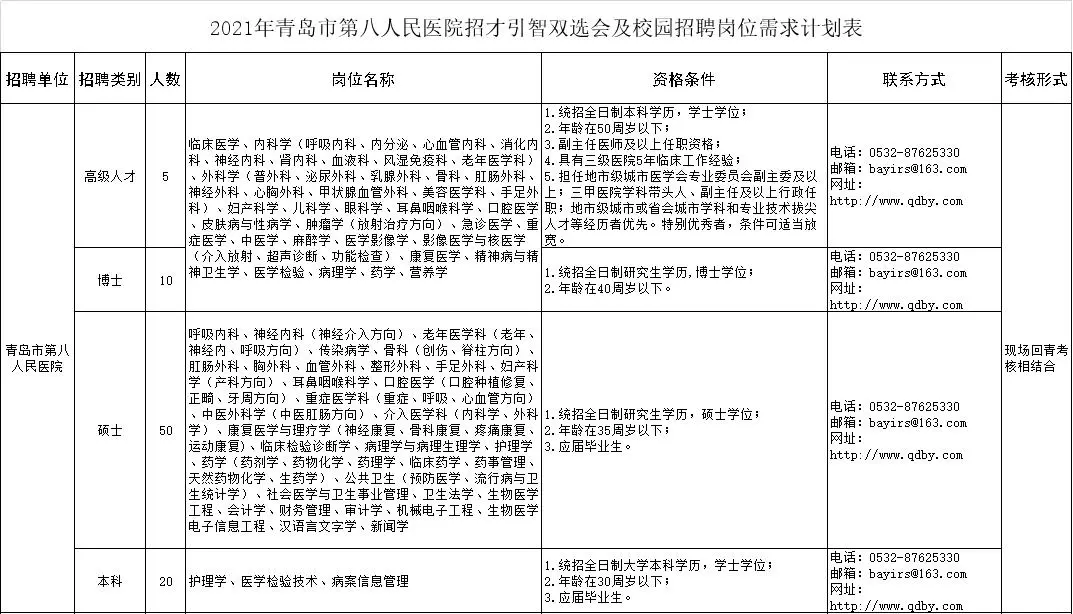
附件:2021年青岛市第八人民医院招才引智双选会及校园招聘需求计划表
标签:八医 招贤纳士 筑梦八医
- 上一篇: 技术丨青岛市第八人民医院产科中心争分夺秒抢救危重孕妇 保母婴平安
- 下一篇: 没有了




